2020-03-22
关于文创作品、优秀青年志愿者评选结果的公示
经学院、社团等青年志愿者组织推荐,校团委、校青年志愿者协会评选,现将2020年关于新冠肺炎疫情防控“优秀青年志愿者和文创产品”评选结果公示如下:
一、优秀青年志愿者(共5名)
阿比拉且(男) 经济管理学院学生
王小江(男) 建筑工程学院学生
王运杰(男) 工程技术学院学生
姚岱伶(女) 四川三河职业学院教师
周 科(女) 四川三河职业学院教师
二、文创作品 (共21份 其中海报17篇、文章1篇、诗歌3篇)
1-中国加油 (四川三河职业学院 罗茜)

2-武汉加油(四川三河职业学院2019级学前教育8班严珊)

3-向一线抗击肺炎的大学生团员们致敬(四川三河职业学院 工程技术学院 陈磊)
4-抗击病毒共行动(2019级学前10班徐婷)

5-你我同抗疫(2019级学前11班杜雨嫣)

6-疫不容辞(三河18级学前1班陈佳欣)
7-战“疫”必胜(三河18级学前2班梁清辉)

8-守望相助(三河18级学前6班 聂鑫)

9-武汉加油 (三河18级学前7班陈灵素)

10-众志成城,共抗疫情(三河18级学前7班张月滢)

11-中国加油(三河19级学前4班舒会琴)

12-关怀(三河19级学前5班杜海霞)

13-玻璃的一吻(三河19级学前8班 黄崇方)

14-胜利就在前方(三河19级学前8班 黄崇方)

15-武汉加油(三河19级学前8班赵莉)

16-众志成城(三河19级学前12班 严珊)

17-战役必胜(2019级学前12班 岳代娇)

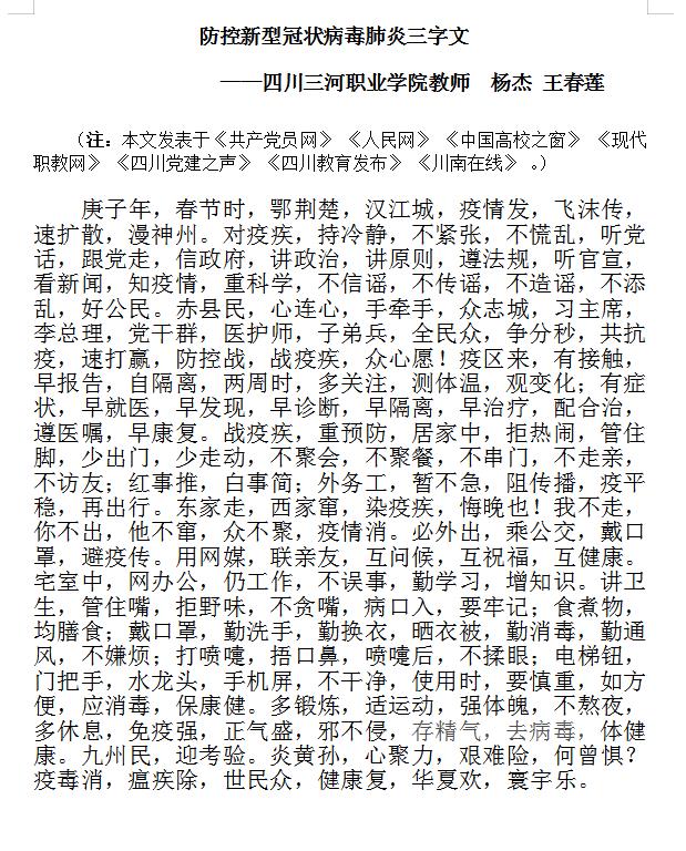
18-防控新型冠状病毒肺炎三字文 教师杨杰、王春莲

19-归去来兮-喻琪媛


20-疫情 爱情 人间情 教师 曾昭文

21樱花树下的约定 杨洪胜-2019级助产5班

公示期从2020年3月22日至3月24日,如有问题,请联系:任老师0830-5255257。
共青团四川三河职业学院委员会
2020年3月22日
Copyright © 2018 地址:四川省泸州市合江荔城大道500号 邮编:646200
联系电话:0830-5261151、5255263、5255327 传真:0830-8889199 QQ:800099668