2024-05-08
四川三河职业学院关于公布职业技能等级认定收费标准的通知经泸州市人力资源与社会保障局批准备案...
2023-12-21
四川三河职业学院开展2023年高级工职业技能等级认定工作11月20日12月10日,四川三河...
2023-12-14
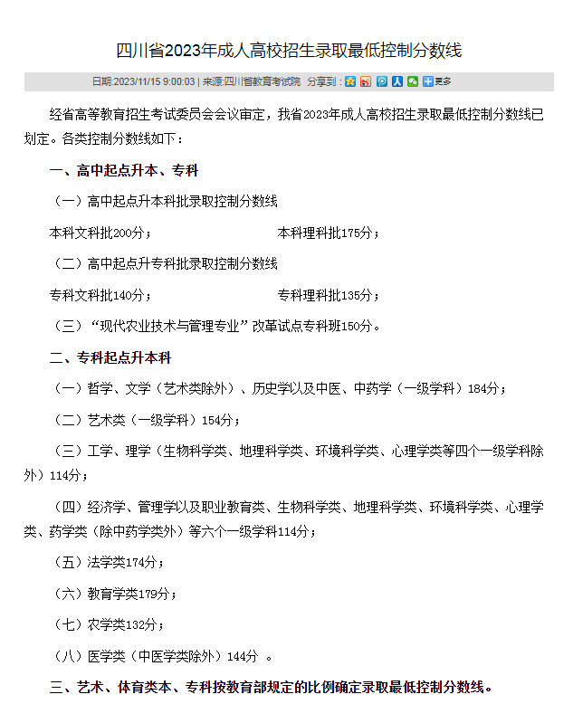
四川省2023年成人高校招生录取最低控制分数线...
四川三河职业学院举行合江县2023年品牌培训《老年护理》培训开班仪式
2023-10-10
四川三河职业学院举行合江县2023年品牌培训《老年护理》培训开班仪式9月21日,四川三河职...
2022-11-07
我校举办泸州市2022年基层农技人员知识更新培训开班典礼10月21日,四川三河职业学院在泸...07
2022
11
2022-11-07
合江县养老机构从业人员培训班开班典礼在四川三河职业学院举行为进一步做好全县养老机构的安全生...
合江县2022年度自主就业退役士兵适应性培训班开班典礼暨退役军人专场招聘会
2022-11-07
合江县2022年度自主就业退役士兵适应性培训班开班典礼暨退役军人专场招聘会在四川三河职业学...
合江县2022年第5期品牌培训《小儿推拿》开班典礼在四川三河职业学院举行
2022-06-16
合江县2022年第5期品牌培训《小儿推拿》开班典礼在四川三河职业学院举行6月13日,合江县...新闻推荐
News recommendationCopyright © 2018 地址:四川省泸州市合江荔城大道500号 邮编:646200
联系电话:0830-5261151、5255263、5255327 传真:0830-8889199 QQ:800099668